欢迎进入od官方登录入口,od(集团)公司!
od官方登录入口,od(集团)公司
高企发布
协会新闻
通知公告
活动预告
政策法规
高新服务
高企专栏
会员专区
会员动态
会员企业
特邀专家
会员权益
党建
专业委员会
专家委员会
合作交流
关于协会
协会简介
会长寄语
组织架构
区域分会
入会流程
联系我们
高企发布
协会新闻
通知公告
活动预告
政策法规
高新服务
高企专栏
会员专区
会员动态
会员企业
特邀专家
会员权益
党建
专业委员会
专家委员会
合作交流
关于协会
协会简介
会长寄语
组织架构
区域分会
入会流程
联系我们
高新服务
高新服务
高企专栏
>
高企专栏
您的位置:
首页
>>
高新服务
>>
高企专栏
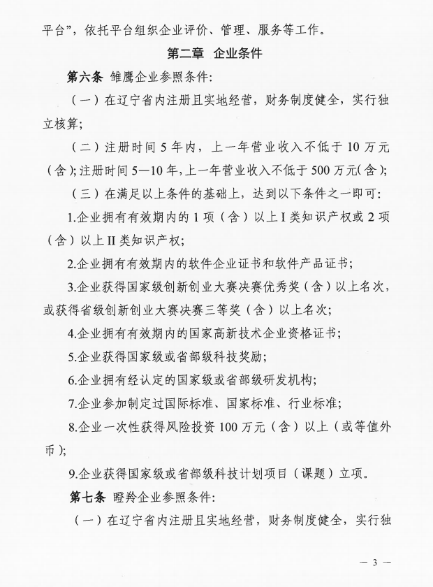
关于开展2023年第一批次雏鹰瞪羚独角兽企业培育有关工作的通知
2023-01-17
4716
返回列表
上一篇:
关于开展2023年度辽宁省专精特新中小企业培育认定工作的通知
下一篇:
关于组织开展2023年沈阳市高新技术企业申报推荐工作的通知
高企发布
高新服务
会员专区
党建
专业委员会
合作交流
关于协会
沈阳市高新技术企业协会
手机:18040200551
电话:024-23652390
邮箱:sy_htea2018@163.com
地址:沈阳市沈河区青年大街201-1号
沈阳市高新技术企业协会版权所有
辽ICP备2022000039号
XML地图
网站模板
江南网页版登录入口
|
易游手机入口官网
|
hth华体育app官网登录中国有限
|
乐鱼体育在线平台(中国)官方网站
|
广发体育官方网站登录
|
od平台官方官网
|
广发体育登录入口
|
mk体育国际官方网站
|
JN江南(中国)体育官方网站
|